
当全球用户的注意力正被切割成以“秒”计,一种新的文化物种正以惊人的速度跨越地理与文化的界限,重塑全球数字内容生态——这便是短剧出海。
这并非一次单纯的文化碰撞,更是一场精心策划的“多巴胺闪电战”。它摒弃了传统长剧集的娓娓道来,以“一分钟一转折”、“三分钟一高潮”的极致节奏,精准击中当代人的“精神爽点”。从北美都市的职场精英,到东南亚街头的浪漫邂逅,从拉美庄园的家族恩怨,再到中东世界的奢华传奇,中国团队正以本土化面貌在世界各地掀起短剧狂潮。
短剧出海,更像是一场关乎“内容效率”的全球实验。在人性与算法交织的战场,决胜的关键是谁能在瞬间点燃观众的多巴胺,提供极致浓缩的情绪价值。这股浪潮背后,也是中国数字内容产业多年积累的工业化产能、数据驱动的全新方法论与对全球用户敏锐洞察的集中爆发。
然而,狂飙突进之下,暗潮涌动。文化差异挑战、平台竞争日趋白热化、本土化创作及内容创新进入深水区、海外数字内容监管环境的不确定性、数据算法及效率工具的迭代升级,都是这场文化盛宴中不容忽视的变量。机遇与挑战并存,蓝海与红海转瞬即变。据此,霞光智库发布《2025中国短剧出海报告》,深入剖析这股浪潮背后的起源与动力。


(一)中国出海短剧类型划分

当前,中国出海短剧在制作上主要采用“译制”与“本土”双轨模式。译制剧凭借其高效的产能,构成了出海内容的绝对主体(占比约80%-90%)。而更具文化亲和力、更受海外用户青睐的本土剧,因制作周期较长,尚需前者在供给上进行补充。在分发渠道上,则形成了以独立App为主,长视频与社交媒体平台为辅的类型矩阵。
(二)全球短剧市场营商环境
-
网络基础设施条件

两项关键基础设施的成熟,为短剧出海按下“快进键”。其一,终端覆盖已无盲区:全球57.8亿智能手机用户(普及率约为70.5%)构成了“无孔不入”的放映网络,让“随时随地看剧”成为全球通用行为模式。其二,网络瓶颈已被击穿:90Mbps以上的全球中位数移动网速,意味着即便在人口大国,播放高清视频也无需缓冲。这不仅是技术升级,更是一场关乎消费心理的技术革命——用户不再容忍等待,而短剧恰好是提供“即时满足”的最佳载体。
-
全球用户内容习惯

全球用户,尤其是作为数字原住民的Z世代,他们的内容消费正变得越来越“即时化”和“碎片化”。在这种消费趋势下,短小精悍、节奏明快的短视频,已然成为最受青睐的信息载体。
短剧,正是这片肥沃的短视频土壤中破土而出的新物种。它最大的增长潜力,并非凭空创造新需求,而是来自于一个极为庞大的“基本盘”——全球数以亿计、早已习惯刷短视频的用户。数据显示,目前全球短剧的月活跃用户约为8000万,但与近9亿的潜在用户规模相比,当前的渗透率仍不到一成。
这意味着一片广阔的蓝海:每10个刷短视频的用户中,至少有9个,是等待被短剧内容打动的“预备军”。如何将他们的日常浏览,转化为为精彩故事付费的持续动力,正是短剧出海最激动人心的机遇所在。
-
全球用户付费习惯

在付费模式上,海外市场呈现出鲜明的梯队特征。以北美、欧洲为代表的成熟市场是短剧变现的“黄金阵地”:用户早已在Netflix等平台的培育下养成了为优质内容付费的习惯,ARPPU值领先全球。而东南亚等新兴市场则代表着“增长无人区”:尽管当前用户付费意愿仍在培育期,但其年轻化的人口结构、庞大的用户基数及强劲的经济增长潜力,共同构成了不可忽视的远期增长价值。
-
海外内容政策法规

(三)中国短剧出海历程阶段

短剧出海的浪潮,并非一蹴而就,其发展脉络清晰可辨,大致经历了三个关键阶段。
-
第一阶段(2020-2022年):萌芽与探索。这一时期以互动阅读应用为主要形态,如中文在线旗下的Chapters: Interactive Stories,通过“图文选择”的互动叙事模式,悄然测试着海外市场对强情节、快节奏内容的接受度。这一阶段虽未形成现象级爆发,却如同播种,为日后短剧的崛起积累了宝贵的用户数据与市场认知。
-
第二阶段(2022-2023年):爆发与增长。真正的转折点始于2022年底,中文在线推出真人短剧应用ReelShort。它不再满足于图文互动,而是将国内已验证的“真人出演、竖屏、每分钟高能反转”的短剧模式完整复制到海外。凭借《The Billionaire’s Replacement Wife》(亿万富翁的替身新娘)等爆款作品,ReelShort迅速冲上多国应用商店榜单前列,一举点燃全球市场,标志着“短剧出海元年”的正式到来。随后,众多国内厂商闻风而动,纷纷入局。
-
第三阶段(2024年至今):竞争与深化。随着玩家蜂拥而至,市场从蓝海驶向红海。竞争维度发生根本性变化,从初期的“模式复制+简单翻译”,升级为“深度本地化”能力的比拼。头部平台开始与海外本土团队合作,开发原创IP,以更贴合当地文化语境的内容争夺用户。与此同时,传统长视频平台与社交媒体巨头(如TikTok)也携资源强势加码,使得赛道格局愈发复杂多元,短剧出海进入全方位、立体化的竞争新阶段。
(四)中国短剧出海产业图谱


(一)海外短剧下载量主要国家分布

全球短剧应用下载量呈现出“核心稳定,增长澎湃”的态势。Top10国家牢牢占据约70%的市场份额,其中九个“强席位”固定,覆盖北美、拉美及东南亚等区域,显示出短剧市场的全球吸引力。而增长则是另一番景象:印度以超过11.5倍的惊人增速一骑绝尘,成为最强增长引擎;美国市场增幅虽小(49.2%),但体量庞大;其余各国增速均落在130%至280%区间,共同推动市场全面繁荣。
(二)海外短剧收入额主要国家分布

海外短剧的市场收入呈现出明显的“二八效应”,格局高度集中。尽管Top10国家的收入份额略有下滑,但仍牢牢占据全球市场收入大盘的八成以上。其中,美国与日本构成绝对核心,两国合计贡献了超50%的收入份额,展现出发达国家强劲的付费能力。
(三)海外短剧应用投放情况

2025年上半年,海外短剧营销攻势愈发猛烈。参与竞争的广告主月均达到315家,同比增长超过一半。广告素材更是呈爆炸式增长,月均投放量近万条,增速高达275%。从全球布局来看,北美仍是毋庸置疑的“主战场”,吸引了超387个平台在此竞逐,东南亚和欧洲市场紧随其后。从广告投放密度和声量来看,欧洲地区则位居榜首,北美、日韩、南美和东南亚也同样是重点投放区域。
(四)海外短剧市场用户洞察

海外短剧市场呈现出高度集中的用户结构:女性用户占据绝对主导,占比高达85%;年龄层则以25至44岁的青年和中年群体为核心,合计占比超过65%。从区域市场来看,尽管用户主体一致,但各地在题材偏好上分化明显:
-
北美与欧洲用户偏爱“豪门总裁”、“大女主”和“隐藏身份”这类强冲突、快节奏的剧情,反映出对个人逆袭与身份反转的情绪共鸣。
-
东南亚市场更倾向于“女佣逆袭”、“职场翻身”和“双面背叛”等贴近现实同时又带有戏剧张力的题材,显示该地区出对社会阶层议题的高关注度。
-
日韩市场则表现出对“校园青春”和“家庭伦理”的内容偏好,说明本地文化语境对内容选择仍有较深影响。
-
拉美用户则对“爱情”、“犯罪”和“复仇”等强情节类型表现出浓厚兴趣,契合该地区观众一贯的观剧习惯。
(五)全球短剧市场竞争格局

2025年上半年,海外短剧市场已呈现出“双寡头引领、本土力量崛起”的新格局。行业头部平台ReelShort与DramaBox共占近半数收入(45.68%),显示出较强的商业化能力。与此同时,来自不同地区的本土平台也在加速入局,如乌克兰的My Drama、韩国音频巨头支持的Vigloo、日本的UniReel,以及由印度音频平台Mebigo Labs推出的Kuku TV——更在同期下载量排名中跃居第三,反映出短剧正在全球范围内加速渗透。
从市场份额变化来看,竞争格局正从“量”的扩张转向“质”的深耕。2025年第二季度,海外短剧Top10应用的下载量较2024年第三季度下降约16个百分点,至68.78%,表明流量入口正趋于分散,然而同期Top10平台的总收入份额却不降反升,小幅增长2.75个百分点至84.51%。上述“下载分散、收入集中”的趋势,凸显出头部平台在用户留存与商业化效率方面的优势正在持续强化,马太效应日益显著。

(一)中国短剧出海产业链路

我国短剧生态的完整性与产业链的成熟度,已在全球范围内形成显著优势,并转化为规模化的内容生产能力。产业链上下游协作紧密:上游负责IP及制作,中游聚焦于分发及营销,其中,平台与版权方是价值核心。这种内在产业优势为中国短剧出海奠定了坚实基础。但另一方面,海外市场对中国短剧在合规、本地化等方面提出了更高要求,资金需求更大,由此进一步提升了行业门槛,强化了头部企业的领先地位。
(二)中国短剧海外盈利模式

海外短剧已形成三种主流变现模式:广告变现、用户付费,以及二者结合的“付费+广告”混合模式。其中,混合模式凭借其灵活性正成为主流盈利方式。若以地域观之,欧美用户付费意愿强烈,是付费模式的主阵地;而在东南亚、拉美等新兴市场,用户对价格更为敏感,通过观看广告换取免费内容的模式则更受青睐,催生了庞大的免费短剧需求。
(三)中国短剧海外获客策略

海外短剧的获客方式主要依赖“三驾马车”:信息流广告、应用商店推广,以及仍在探索中的程序化(DSP)投放。其中,信息流广告是绝对主力,形成了以Meta、Google Ads和TikTok Ads为核心的“黄金三角”。凭借用户覆盖范围与成熟的算法,Meta成为了流量汲取的核心阵地。应用商店推广则主攻高价值的欧美市场,采取“苹果为主,安卓为辅”的策略,是构建自有用户池的主阵地。而DSP投放目前尚属“未来选项”,潜力有待规模化释放。
从操盘视角看,平台自投、代理商代投与内容分销三者并行。平台自投追求策略,代理商则倚重优化,而基于KOL和社媒矩阵的内容分销正异军突起,以其独特的“种草”能力,为内容的病毒式传播打开了新通路。
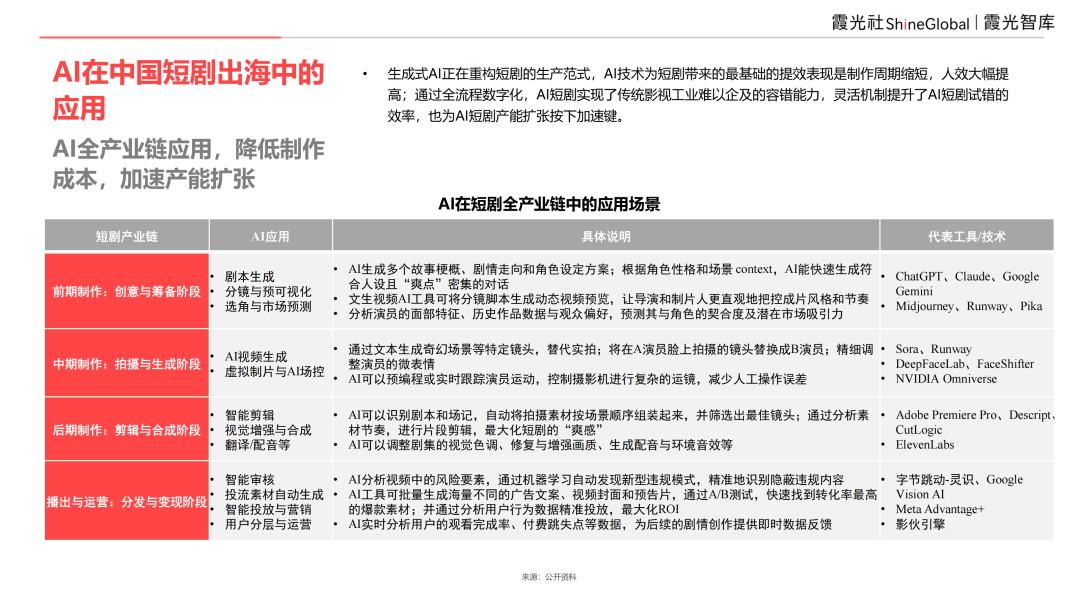
(四)AI在中国短剧出海中的应用

随着AI在各类场景应用加深,目前也已深度参与短剧出海各关键环节,成为降本增效的核心动能。在制作端,从AI生成剧本与分镜,到虚拟制片与智能剪辑,大幅压缩了创意到成片的时间;在运营端,AI可以智能生成海量营销素材进行A/B测试,实现精准投放,同时通过用户数据分析,进一步反哺创作,完成内容持续优化。AI在中国短剧出海中的应用主要体现在以下两个方面:
-
生产流程智能化:贯穿“创意-拍摄-剪辑”全流程,通过AI剧本生成、视频合成、智能剪辑等工具,极大降低了制作门槛与时间成本,实现产能的快速扩张。
-
商业运营最优化:在“投放-运营”环节,AI通过智能生成营销素材、精准投放及用户数据分析,直接提升转化率与投资回报率(ROI),并反哺内容迭代。

(一)Reelshort

作为短剧出海的领头羊,ReelShort自2022年问世起,便扮演了“行业鲶鱼”的角色。它巧妙地在TikTok的全民狂欢与Netflix的精英剧场之间,开辟了一个“精品短剧”的新大陆。
其策略核心是以“女性向”题材作为绝对主力,相关剧目占比近七成,深度聚焦情感与幻想需求。目标市场选择方面,美国是其毋庸置疑的利润中心,贡献了超六成收入。同时,ReelShort正积极将触角伸向巴西、墨西哥等南美新兴市场,为未来增长蓄力。过去一年,其稳居行业下载与收入榜前三的强劲表现,充分验证了这一模式的市场竞争力。
(二)爱奇艺国际版

与ReelShort、DramaBox等独立App不同,爱奇艺并未将短剧视为一个独立赛道,而是将其深度嵌入长视频生态中,作为服务现有用户、丰富内容矩阵的战略性补充。
在内容上,爱奇艺国际版依托平台强大的IP储备与制作基因,主打“高品质、强剧情”的精品化路线。例如,将热门华语IP《神医毒妃不好惹》改编为短剧,或推动《大明悬案录》等优质国剧“出海”,这既是对平台调性的延续,也构建了“国内生产,海外分发”的高效链路。
市场拓展方面则稳扎稳打,优先聚焦于文化亲近度高的东南亚市场。在此过程中,AI技术成为其关键工具:利用大数据分析用户偏好,对甜宠、霸总等热门题材进行精准推送。同时,凭借自研的IQDubbing等技术平台,高效完成多语言配音及字幕工作,以技术实力攻克本土化难关,显著提升了用户的观看体验与付费转化。
(三)字节跳动-Melolo

2024年11月,字节跳动旗下免费短剧应用Melolo在印尼、菲律宾等海外市场悄然上线,截至2025年2月,其版图已扩展至全球30个国家与地区,覆盖东南亚、南美、北美(除美加)、大洋洲、欧洲及日韩。
然而,快速扩张的背后,是内容与增长的双重挑战。目前,Melolo的内容库仍以“译制剧”为主,整体内容同质化现象明显。
在用户获取上,Melolo的策略也显得颇为谨慎。其广告投放量整体偏低,且高度集中于东南亚地区的Instagram和Facebook,尚未有效撬动TikTok这一全球级的庞大流量池。用户构成方面:全球超132万次下载量中,高达99%来自东南亚四国,而在北美、欧洲等高价值市场,目前声量相对微弱。
虽然开局稳健甚至略显保守,但凭借TikTok的全球用户基础、成熟的海外运营经验,以及在文娱生态中已布局的小说、漫画等业务,字节有望在未来为Melolo打通从“IP孵化-短剧开发-用户付费”的生态闭环,将内容潜力转化为真正的商业化竞争力。
(四)影伙引擎

影伙引擎是一款专为短剧出海打造的一站式AI生产平台。通过其自研的垂直领域大模型与专业术语库,致力于为制作团队大幅降本增效,并实现内容在全球市场的精准本地化适配。
影伙引擎的核心优势在于三大智能化服务:
-
适配Youtube 运营的 AI 配音:提供“高情感”和“高精度”两种配音模式,满足不同文化、语言的用户需求;支持 2H 长视频配音,38 种语言支持,可一键精准剥离背景音,二创自由替换。
-
极致效率的翻译全流程制作:精准翻译、字幕智能生成与替换,实现“一键式”快速生产,彻底解决传统流程的时间与人力瓶颈;其AI技术能有效规避直译带来的“中式逻辑”错误,确保翻译结果不仅用词准确,更符合当地文化语境与表达习惯。
-
批量生成的智能素材创作:基于AI对剧情内容的深度理解,可智能拓展剧情线,并自动批量生成海量、多样的测试素材,高效满足社交媒体传播与广告投放的精准需求。
目前,影伙引擎已集成十大核心功能,单客户月均处理量达800部短剧,以稳定、高效的服务能力,成为众多短剧出海企业信赖的合作伙伴。



报告获取方式:
1、请点击“阅读原文”,查看历史全部报告;
2、霞光智库对话框回复“短剧出海”,查看完整报告。
本篇文章来源于微信公众号: 霞光智库